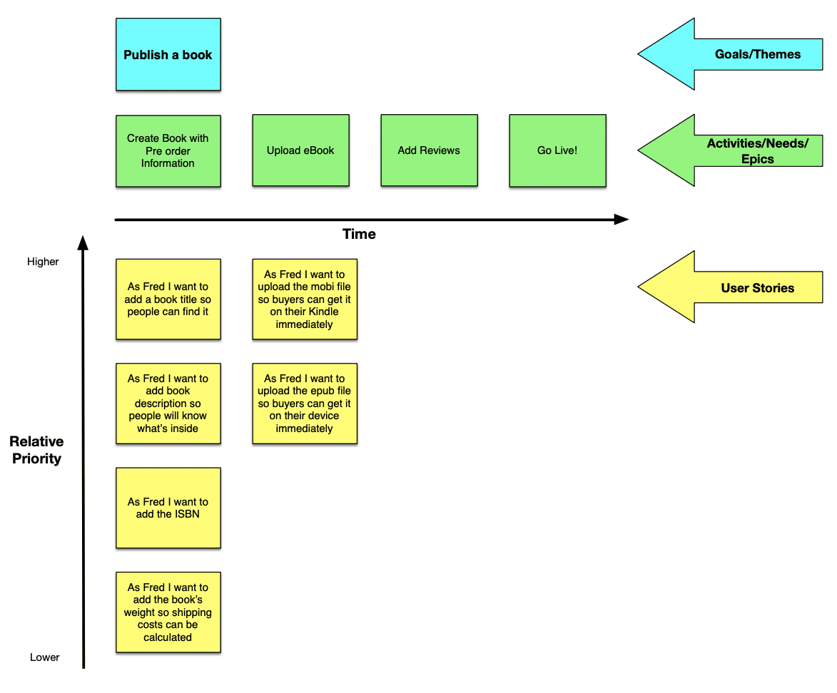
Story Mapping
A Story Map is a way to help visualize the flow or story of a product. Across the top or horizontal axis of the map we place the major steps (often features) in the user’s workflow. Underneath each step or feature are the individual stories that would build out the portion of the product.
Story Maps were invented because their creator Jeff Patton was frustrated with “flat” Product Backlogs that lost track of the Product Vision. People use Story Maps as a stepping stone from Vision to User Stories, they’re also used to help sort out and recover from a messy Large Product Backlog.
Agile Pain Relief Blog Entries

Resource Links
- A Guide to User Story Mapping: Templates and Examples (How to Map User Stories)
- How to create a User Story Map
- The New User Story Backlog is a Map
- Sketchnotes: Part I and Part II
- Story Map Concept
- Story Mapping, Visual Way of Building Product Backlog
- User Story Mapping in Practice (Video)
- User Story Mapping (by Jeff Patton) — Bullet Summary
- User Story Mapping for Beginners
- Working with User Story Mapping